xref
: /
rk3399_ARM-atf
/
docs
/
resources
/
diagrams
/
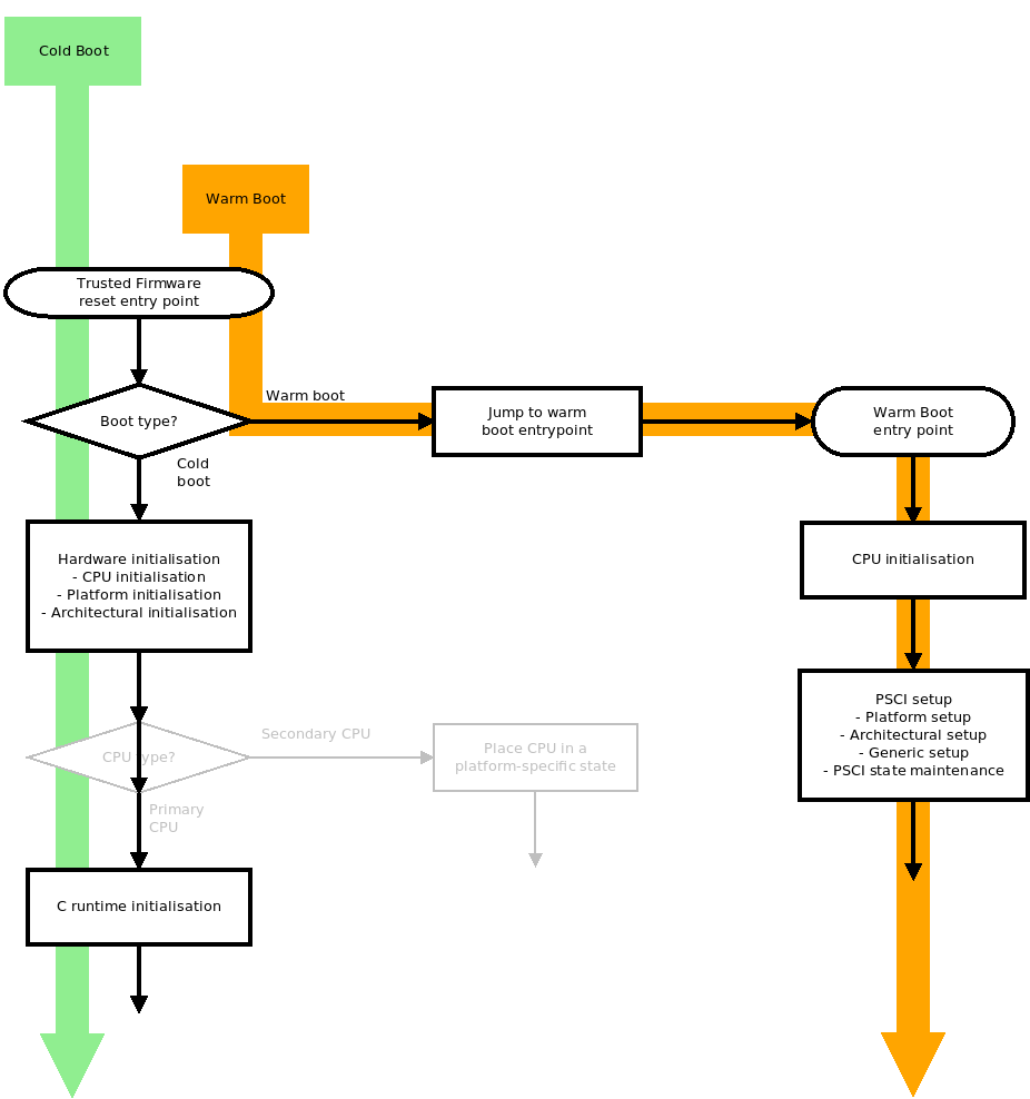
reset_code_no_cpu_check.png
(revision cd50ffd2fcbebc47173174151919333960ebe732)
Home
History
Annotate
Line#
Scopes#
Navigate#
Raw
Download
current directory