xref
: /
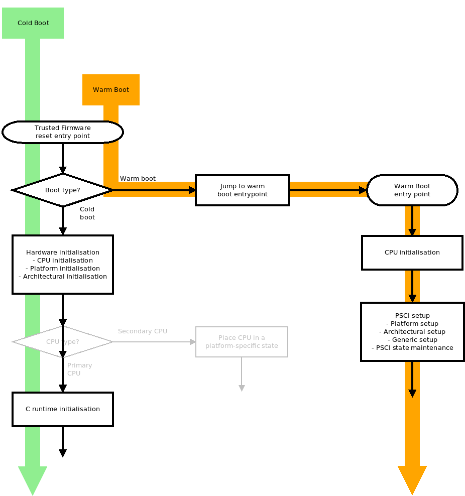
rk3399_ARM-atf
/
docs
/
resources
/
diagrams
/
reset_code_no_cpu_check.png
(revision 70cb0bff7d42bd9e09dddef3c2fc6e3b385c6e5a)
Home
History
Annotate
Line#
Scopes#
Navigate#
Raw
Download
current directory