xref
: /
rk3399_ARM-atf
/
docs
/
resources
/
diagrams
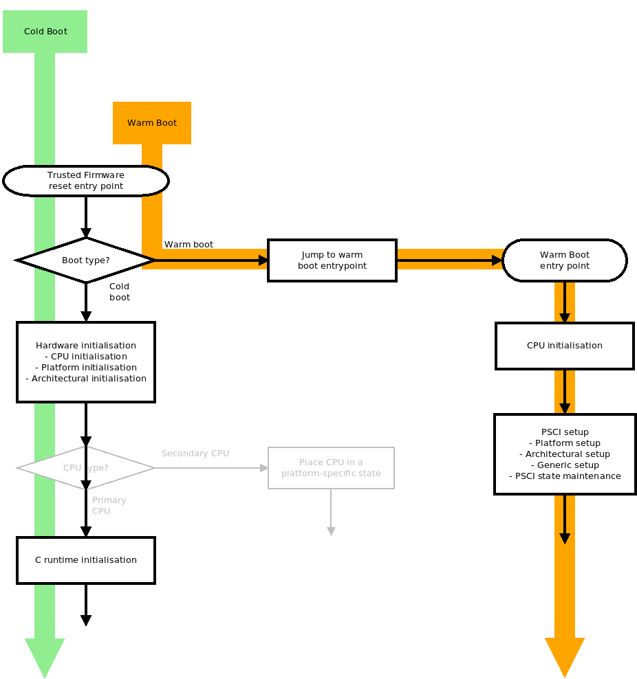
/
reset_code_no_cpu_check.png
(revision 5096aeb2ba646548a7a6ab59e975b996e6c9026a)
Home
History
Annotate
Line#
Scopes#
Navigate#
Raw
Download
current directory