xref
: /
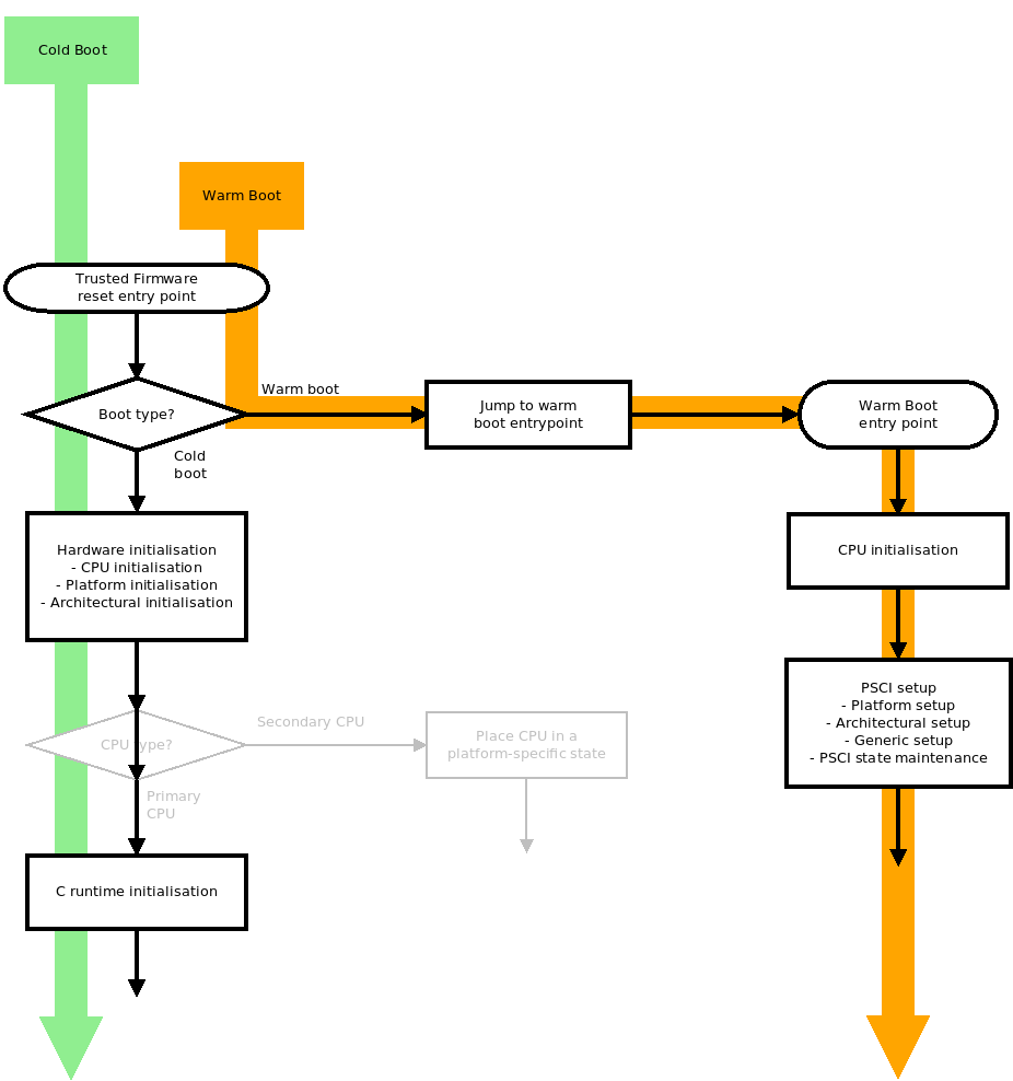
rk3399_ARM-atf
/
docs
/
resources
/
diagrams
/
reset_code_no_cpu_check.png
(revision 3e6945e919608bb071de6006a048853a2ea07c66)
Home
History
Annotate
Line#
Scopes#
Navigate#
Raw
Download
current directory