xref
: /
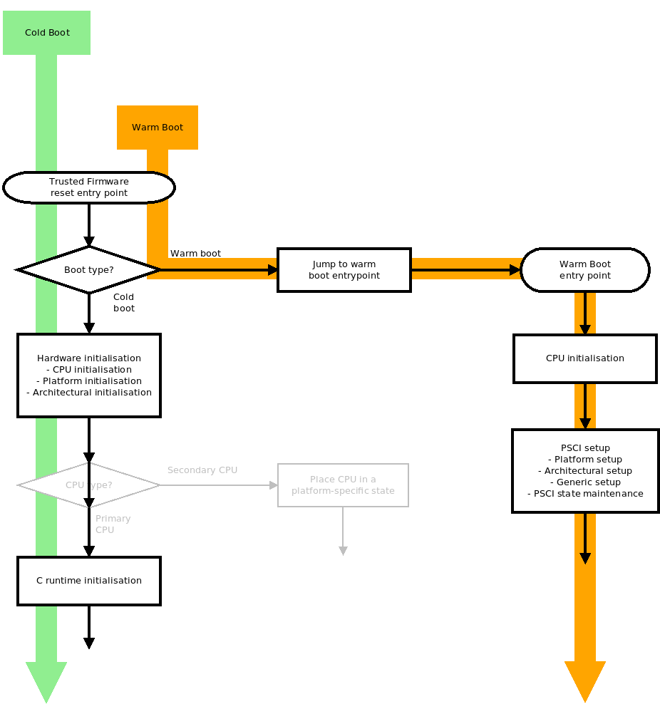
rk3399_ARM-atf
/
docs
/
resources
/
diagrams
/
reset_code_no_cpu_check.png
(revision 3c25ba440750d4b58599aca907a479627ef62551)
Home
History
Annotate
Line#
Scopes#
Navigate#
Raw
Download
current directory