xref
: /
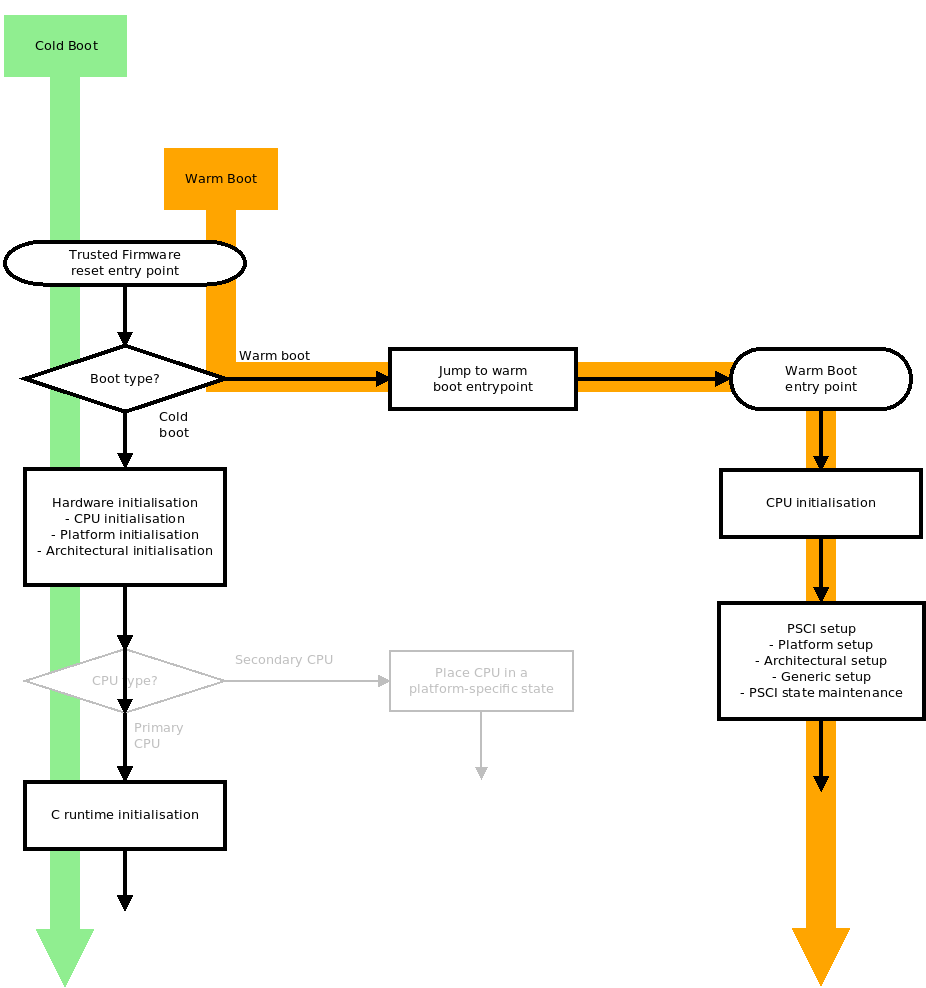
rk3399_ARM-atf
/
docs
/
resources
/
diagrams
/
reset_code_no_cpu_check.png
(revision 024c49484d21b7b20b320051b38cea90fb482b13)
Home
History
Annotate
Line#
Scopes#
Navigate#
Raw
Download
current directory