xref
: /
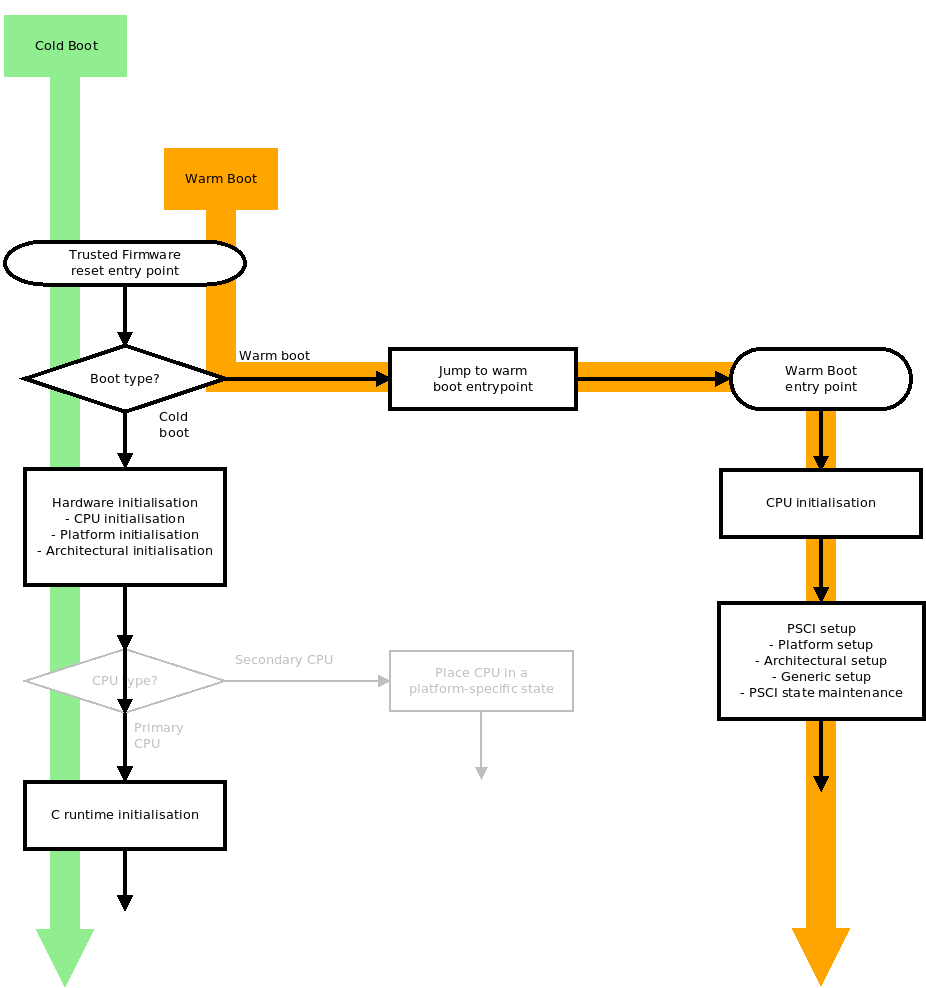
rk3399_ARM-atf
/
docs
/
resources
/
diagrams
/
reset_code_no_cpu_check.png
(revision 018358fc37861f0c5a8c764eb7e897ecce474520)
Home
History
Annotate
Line#
Scopes#
Navigate#
Raw
Download
current directory