xref
: /
rk3399_ARM-atf
/
docs
/
resources
/
diagrams
/
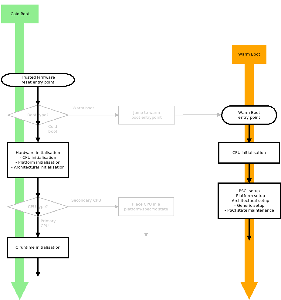
reset_code_no_checks.png
(revision cecbb93c1e623f163621a97a2368c72ac9068bfb)
Home
History
Annotate
Line#
Scopes#
Navigate#
Raw
Download
current directory