xref
: /
rk3399_ARM-atf
/
docs
/
resources
/
diagrams
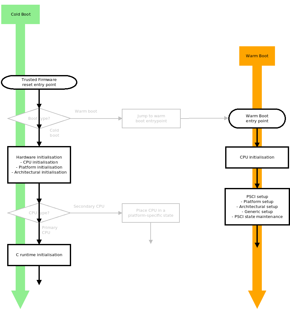
/
reset_code_no_checks.png
(revision c20c05252c755ed0805f38f93201c4d582af0516)
Home
History
Annotate
Line#
Scopes#
Navigate#
Raw
Download
current directory