xref
: /
rk3399_ARM-atf
/
docs
/
resources
/
diagrams
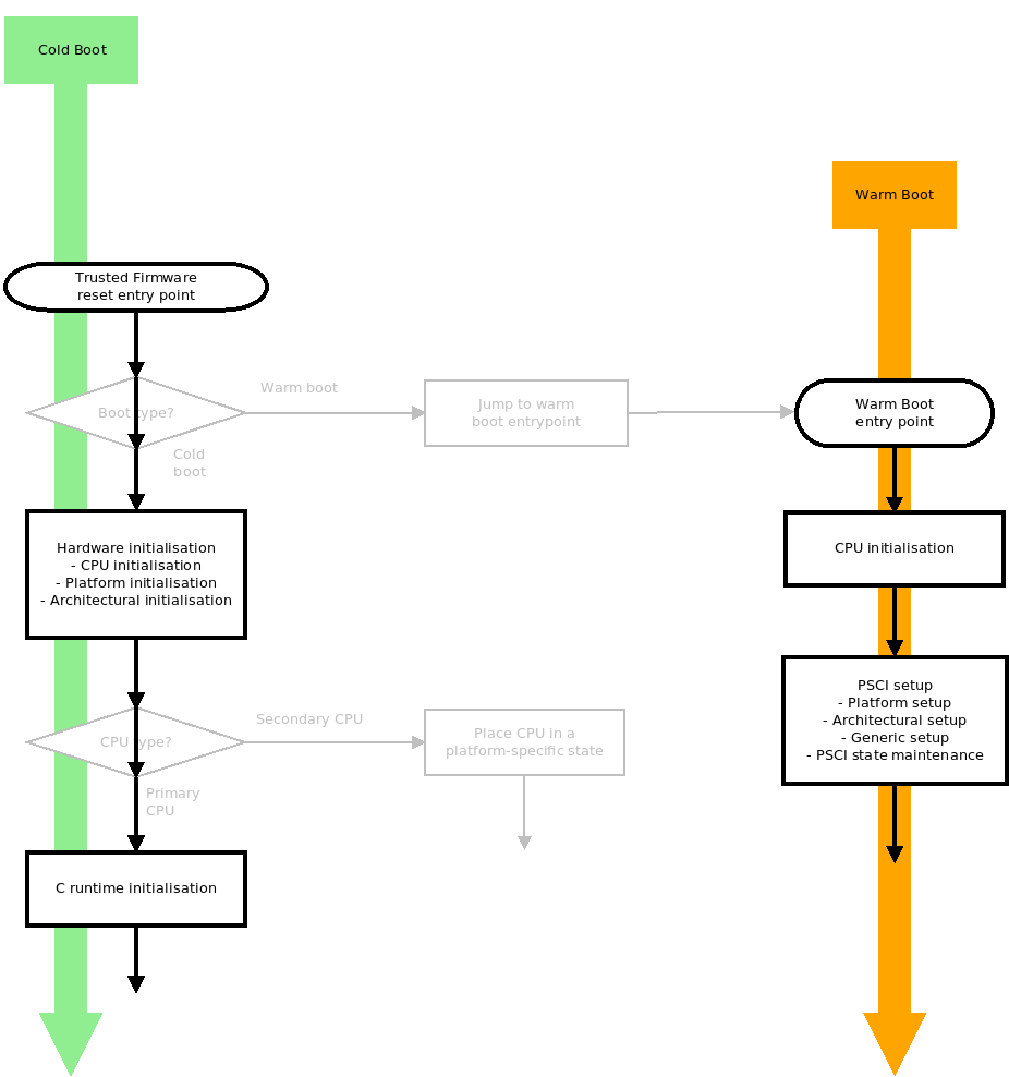
/
reset_code_no_checks.png
(revision 45b2bd0acbf4678eb59d36eb0db7746f5286a868)
Home
History
Annotate
Line#
Scopes#
Navigate#
Raw
Download
current directory