xref
: /
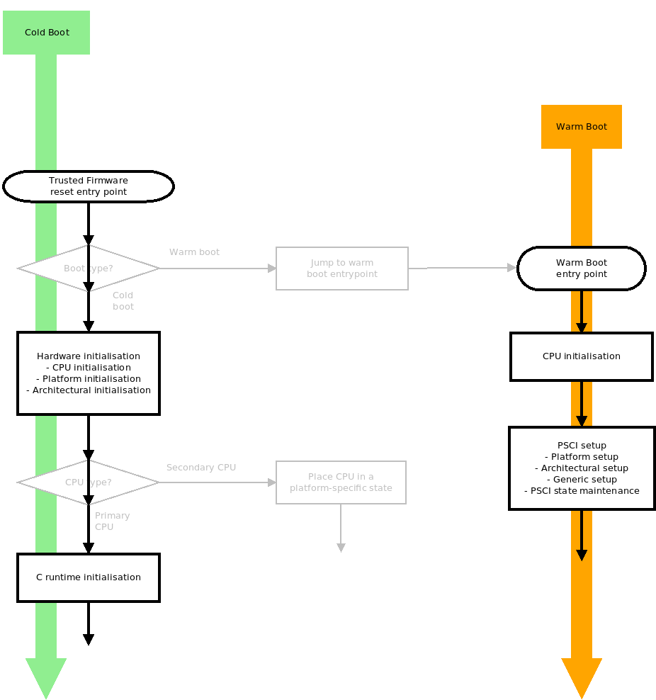
rk3399_ARM-atf
/
docs
/
resources
/
diagrams
/
reset_code_no_checks.png
(revision 416125595367ac426f45093e78f030bb2787ab61)
Home
History
Annotate
Line#
Scopes#
Navigate#
Raw
Download
current directory