xref
: /
rk3399_ARM-atf
/
docs
/
resources
/
diagrams
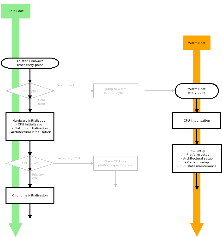
/
reset_code_no_checks.png
(revision 243ce5d5e574a92b5cc92b6e257471fb390d87f7)
Home
History
Annotate
Line#
Scopes#
Navigate#
Raw
Download
current directory