xref
: /
rk3399_ARM-atf
/
docs
/
resources
/
diagrams
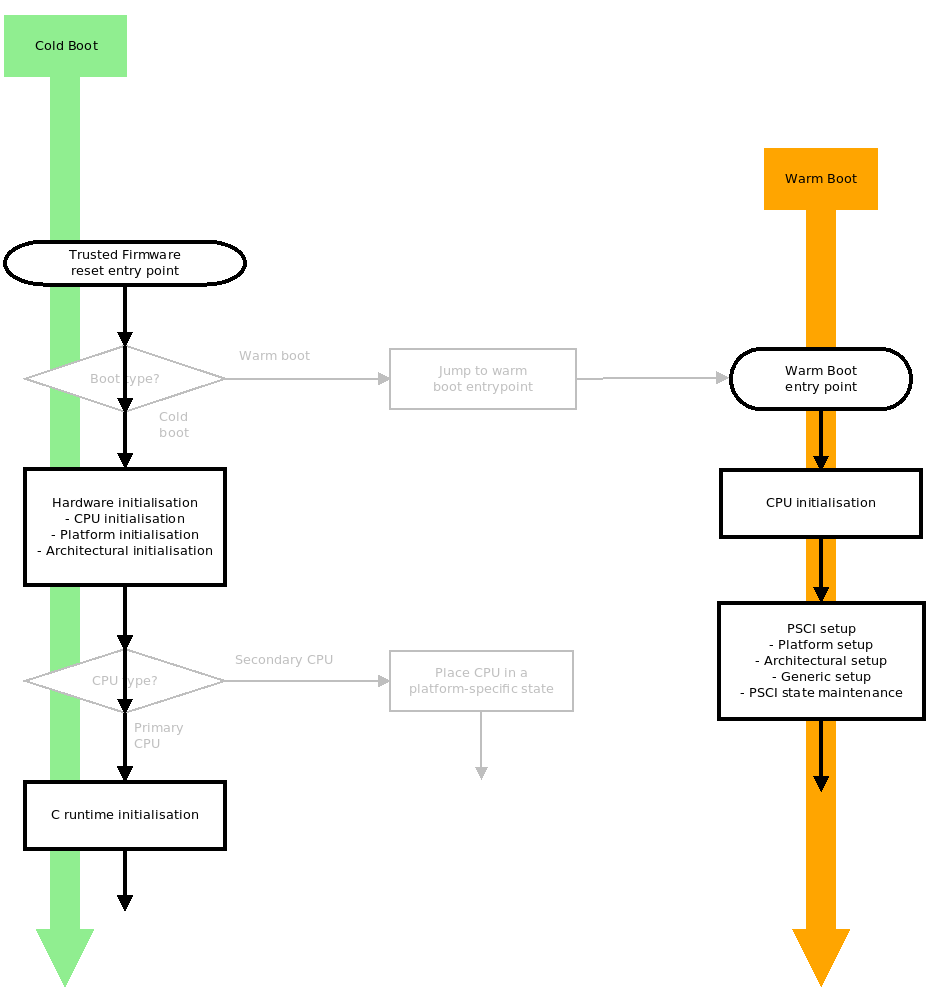
/
reset_code_no_checks.png
(revision 16b49f601df30378b78bb323a859109149f3ea00)
Home
History
Annotate
Line#
Scopes#
Navigate#
Raw
Download
current directory