xref
: /
rk3399_ARM-atf
/
docs
/
resources
/
diagrams
/
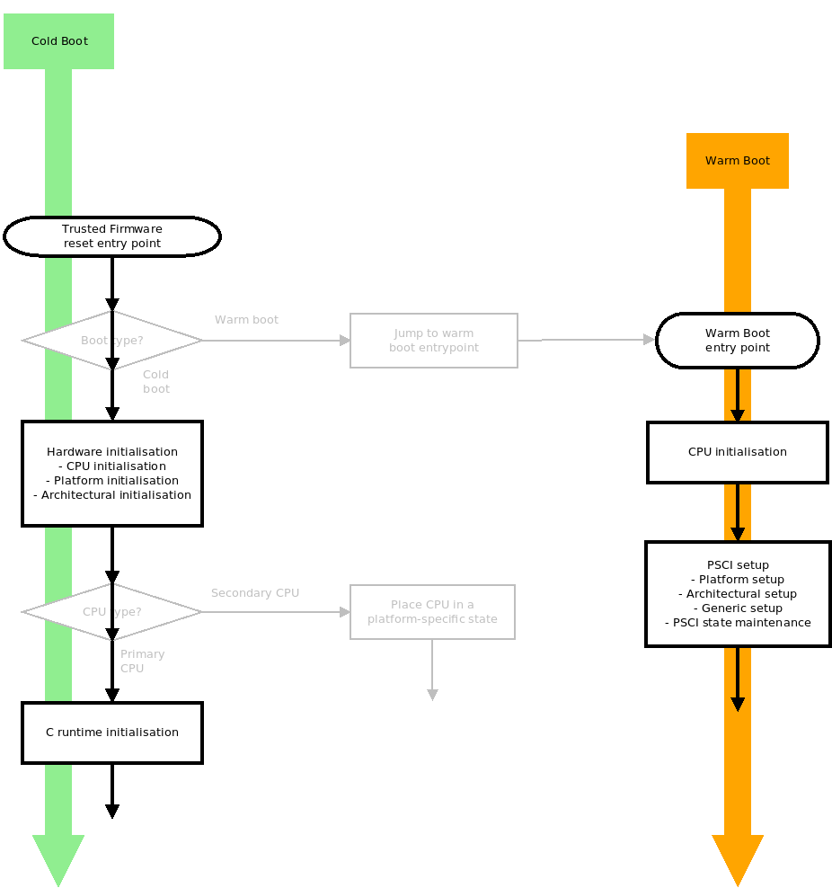
reset_code_no_checks.png
(revision 0f33f50e21de2285727bfb6a3adf0eff762ea330)
Home
History
Annotate
Line#
Scopes#
Navigate#
Raw
Download
current directory