xref
: /
rk3399_ARM-atf
/
docs
/
resources
/
diagrams
/
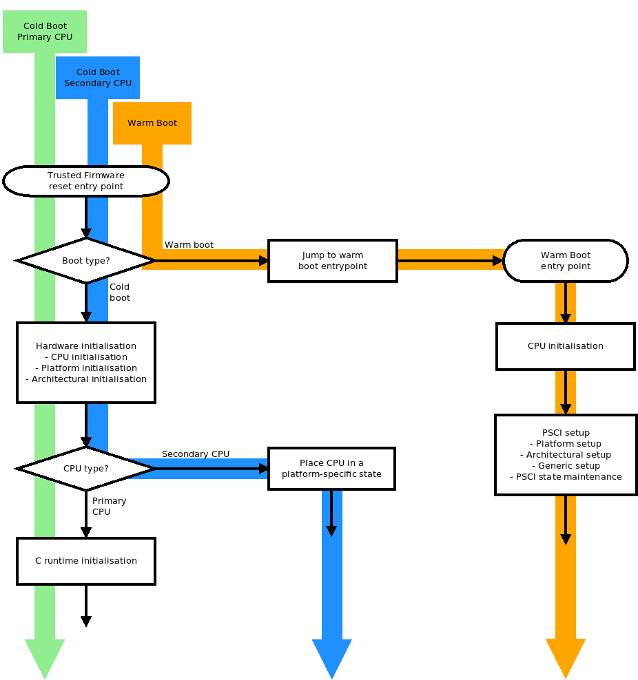
default_reset_code.png
(revision e4bd65fed8a12d06181c1343cf786ac91badb6b0)
Home
History
Annotate
Line#
Scopes#
Navigate#
Raw
Download
current directory